Open Menu
网站首页
学校概况
返回上一级
学校简介
校长致辞
校园文化
资质荣誉
师资队伍
返回上一级
校级领导
中层领导
教练人员
教师人员
新闻中心
返回上一级
站内公告
校园新闻
领导关怀
赛事播报
媒体聚焦
培训选材
返回上一级
选材信息
就业信息
培训招生
教训研究
返回上一级
教学研究
训练研究
保障服务
精良设施
返回上一级
场馆设施
教学设施
其他设施
党建专栏
返回上一级
党群工作
党员风采
党建成果
联系米兰体育
1
2
3
4
阅读详情
校园新闻
领导关怀
赛事播报
媒体聚焦
首页
新闻中心
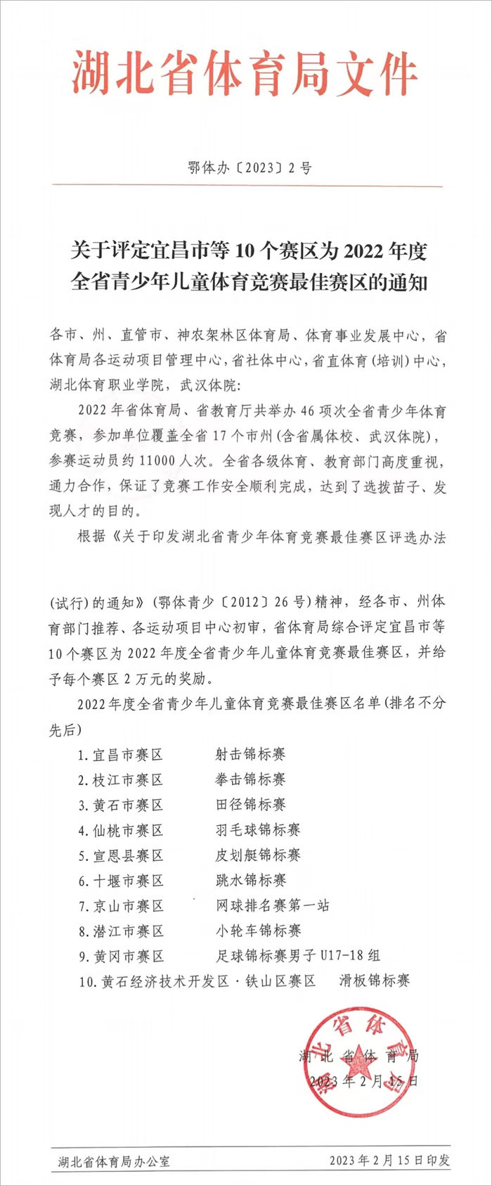
米兰体育app官网获省青少年射击锦标赛最佳赛区
发布时间:2023-02-27
浏览次数:2914
湖北省体育局发布《关于评定宜昌市等10个赛区为2022年度全省青少年儿童体育竞赛最佳赛区的通知》,我校承办2022年湖北省青少年射击锦标赛获"
最佳赛区
"荣誉称号。
友情链接:
电竞竞猜官网
PG电子官网
环球体育官网
米兰体育app官网
米兰官网
凤凰彩票官网
PG电子官网
摩根娱乐
环球体育官网